2019年文化部banner嵌入
当前位置: 首页 > 公共服务 > 出行提示
出行提示
提醒中国公民留意外方有关肺炎疫情防控的入境管制措施 
(1月31日更新)
发布时间:2020-02-01 19:28 来源:中国领事服务网 编辑:马思伟
信息来源:中国领事服务网 2020-02-01
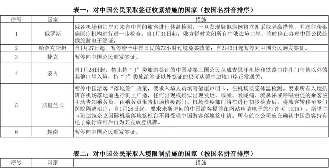
  为防控新型冠状病毒感染的肺炎疫情,部分国家已在口岸采取了相应的入境管制措施(详见附表,供参考)。外交部领事司提醒中国公民根据自身健康状况合理安排出行,详细了解并遵守目的地国有关入境规定。
  外交部全球领事保护与服务应急热线:+86-10-12308,+86-10-59913991。
 
 附件: 
外国有关肺炎疫情防控的入境管制措施汇总表
(1月31日更新)